搜狐体育直播

图片
欢迎来到搜狐体育直播官网
当前位置:
>
访问量:
通知公告
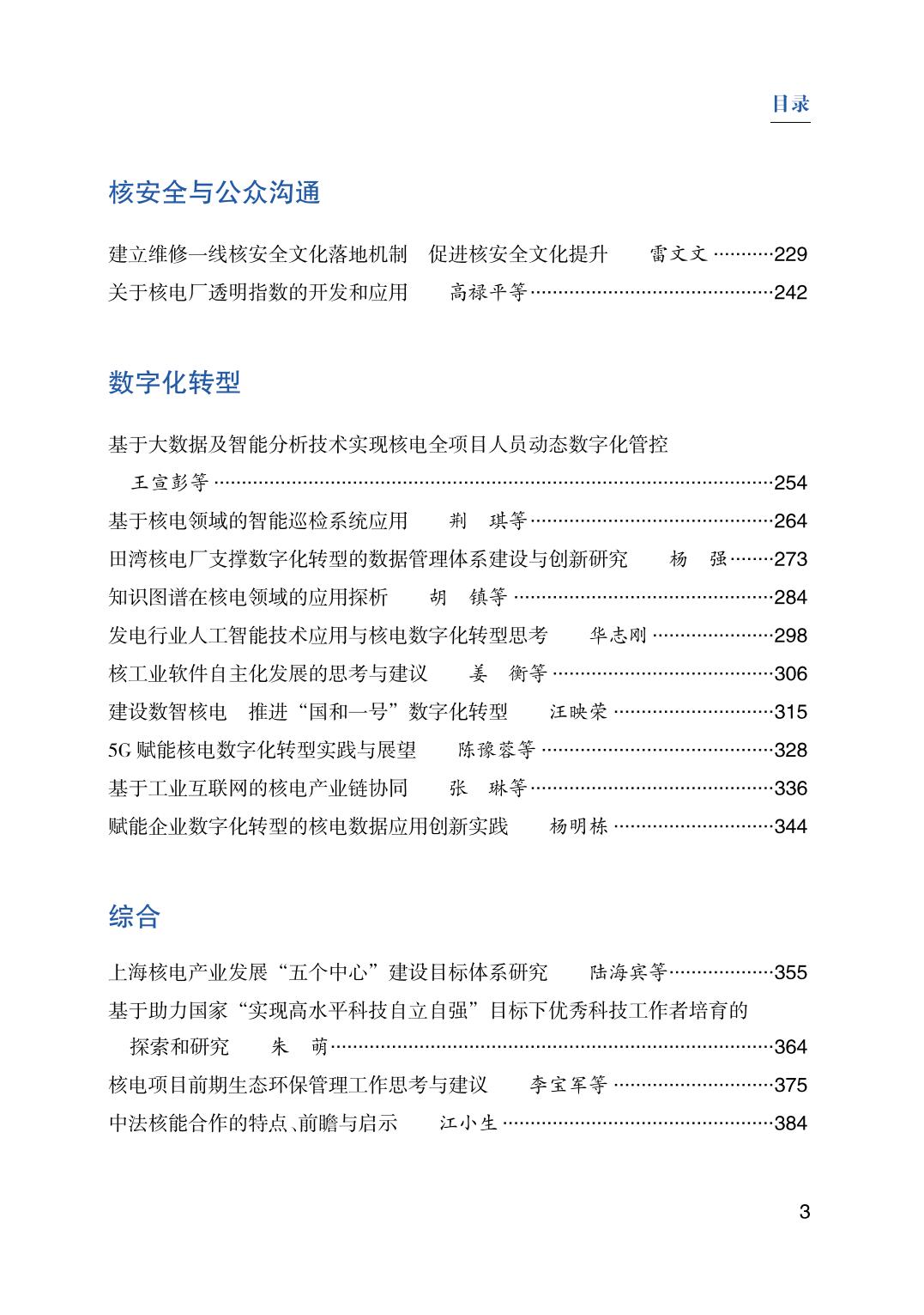
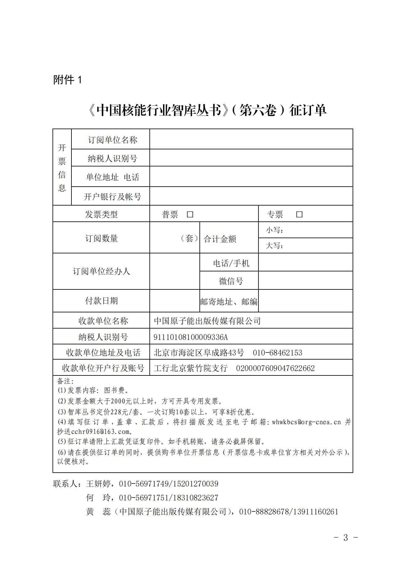
搜狐体育直播:征订《中国核能行业智库丛书》 (第六卷)的通知
时间:2023年08月17日 来源:本站 作者:文化网刊部 点击量: 分享:

你知道你的Internet Explorer是过时了吗?

为了得到我们网站最好的体验效果,我们建议您升级到最新版本的Internet Explorer或选择另一个web浏览器.一个列表最流行的web浏览器在下面可以找到.