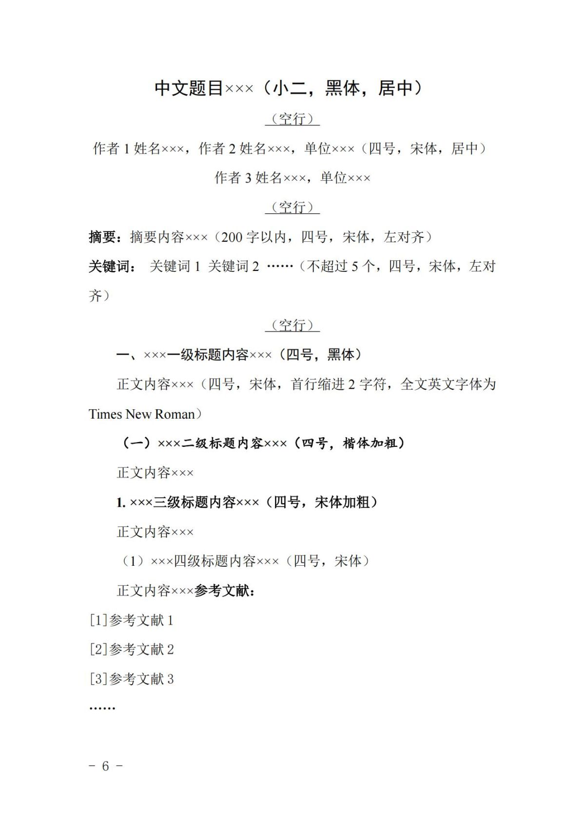
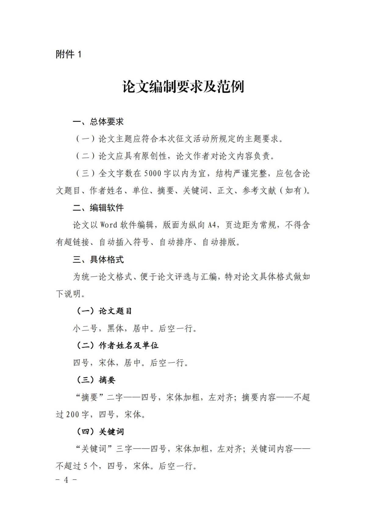
附件1:论文编制要求及范例.docx
附件2:论文摘要表.docx
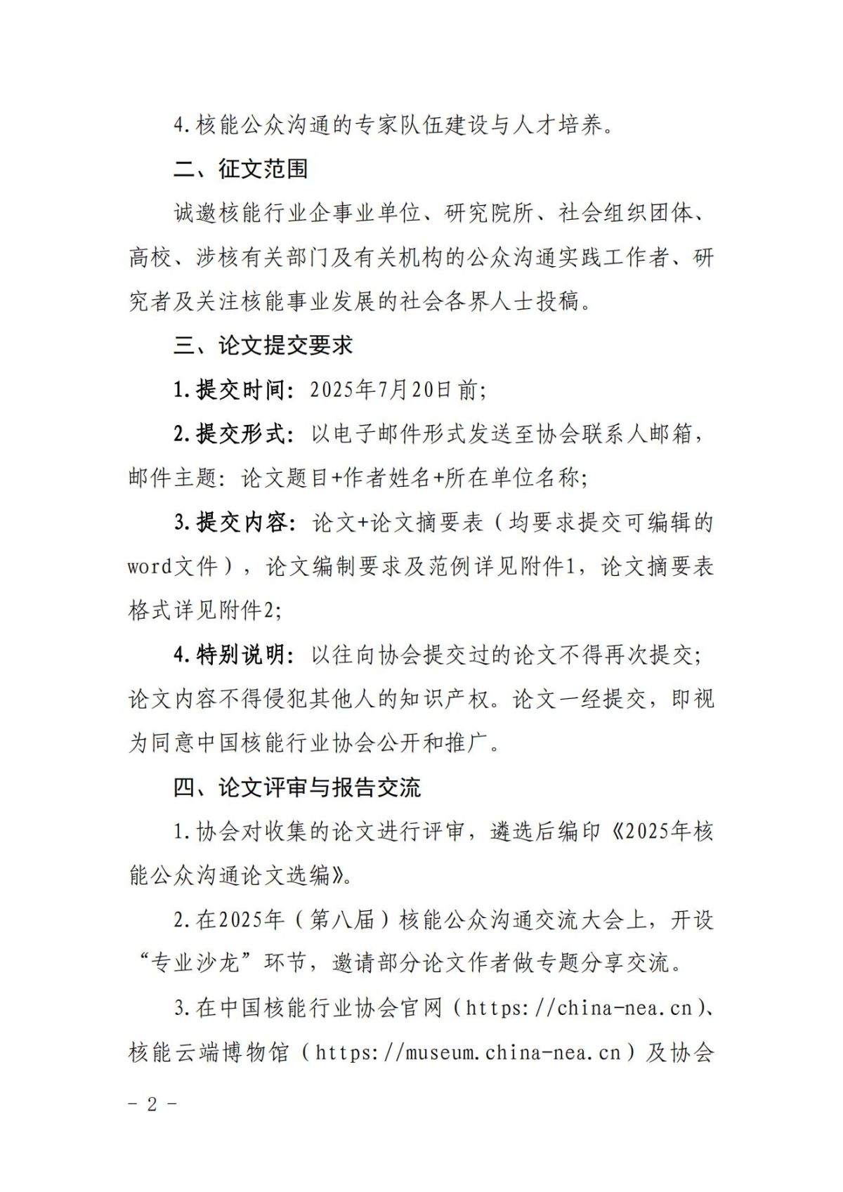
为了得到我们网站最好的体验效果,我们建议您升级到最新版本的Internet Explorer或选择另一个web浏览器.一个列表最流行的web浏览器在下面可以找到.