搜狐体育直播

图片
欢迎来到搜狐体育直播官网
当前位置:
>
访问量:
通知公告
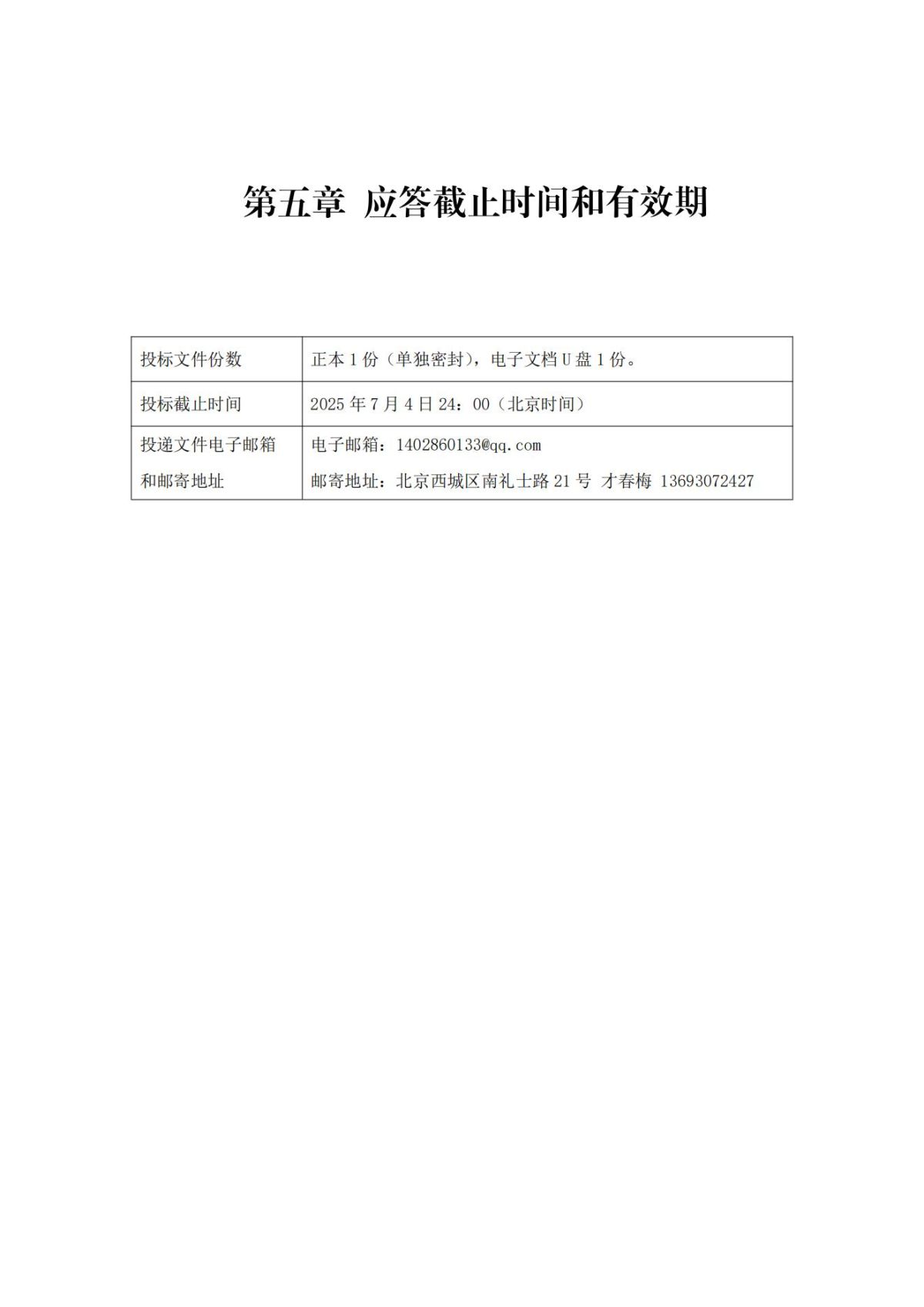
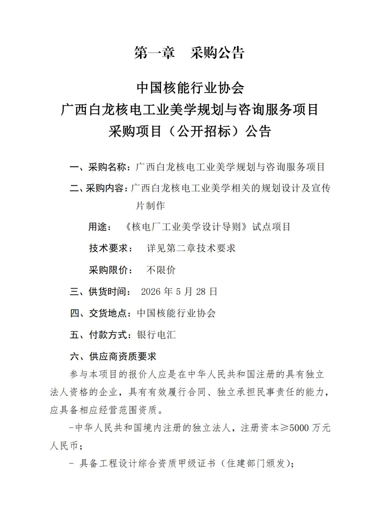
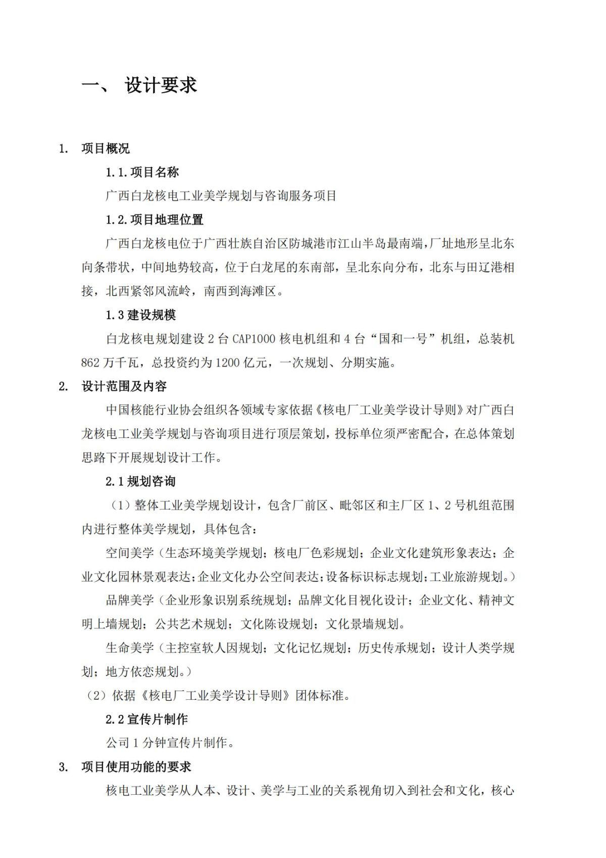
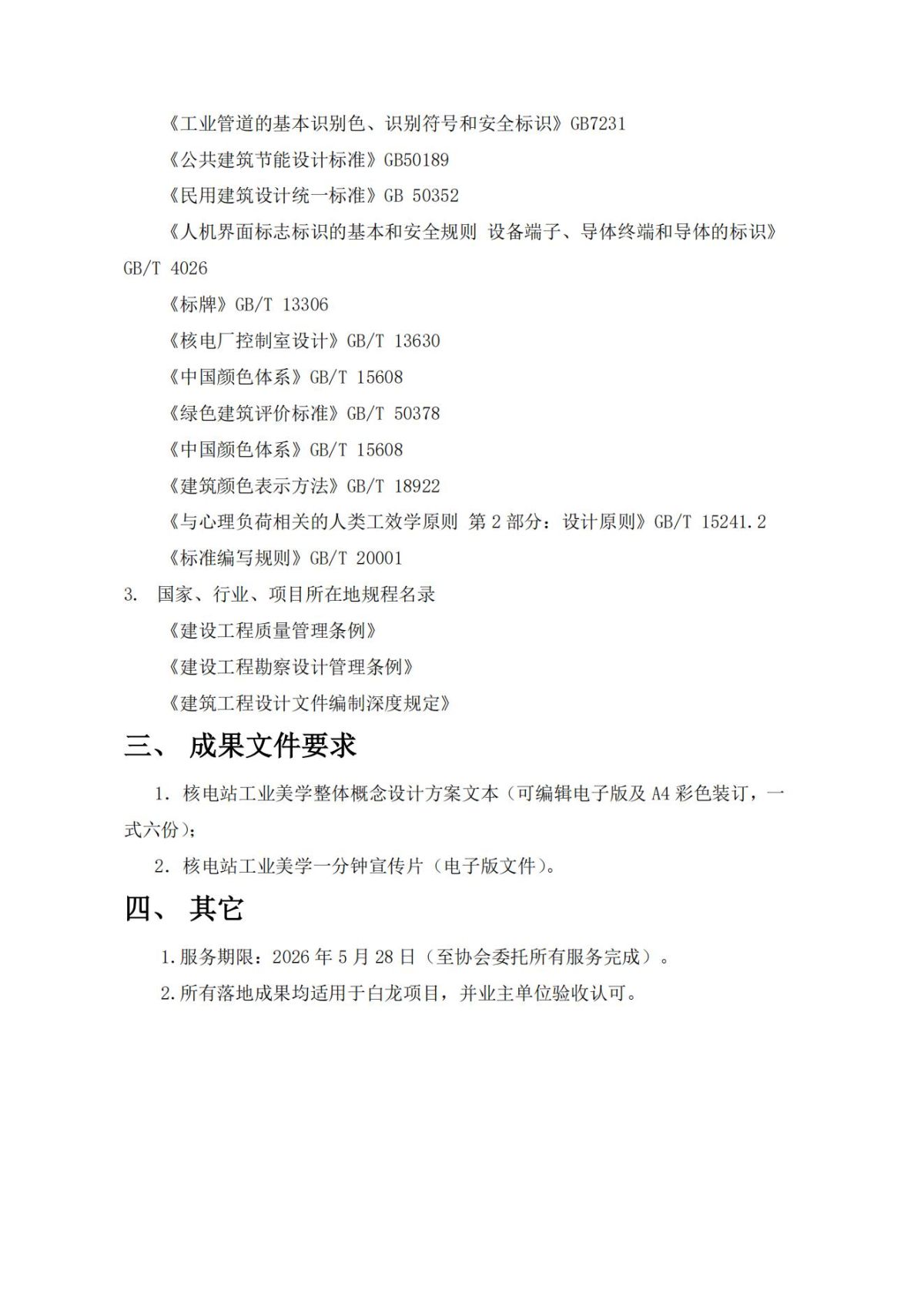
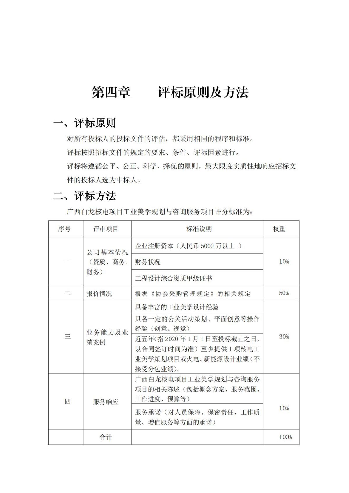
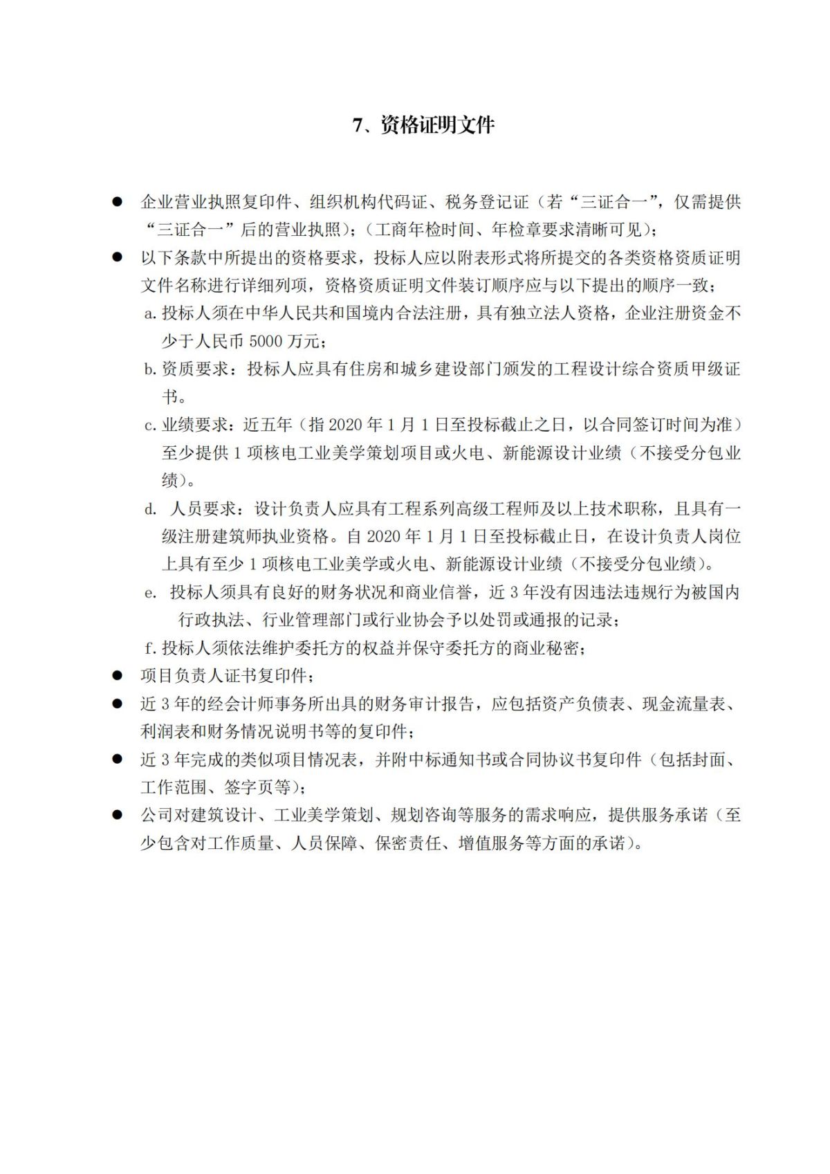
公开招标丨广西白龙核电工业美学规划与咨询服务项目采购文件
时间:2025年06月25日 来源:本站 作者:党建文化部 点击量: 分享:

你知道你的Internet Explorer是过时了吗?

为了得到我们网站最好的体验效果,我们建议您升级到最新版本的Internet Explorer或选择另一个web浏览器.一个列表最流行的web浏览器在下面可以找到.